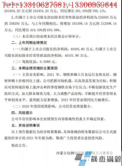
1月11日晚,钢铁板块的牛股包钢股份公布业绩预告,预计2021年度实现归属于上市公司股东的净利润为24.4亿元到36.5亿元,与上年同期相比,将增加20.34亿元到32.44亿元,同比增长501.05%到799.11%;归属于上市公司股东的扣除非经常性损益的净利润为23.95亿元到35.82亿元,与上年同期相比,将增加19.34亿元到31.21亿元,同比增长419.50%到676.98%。
不过,原料端价格上涨和四季度钢铁市场下行压力,最近钢铁企业效益并不好。包钢股份第三季报归母净利近37.8亿元,若按照该公司的业绩预告,该公司第四季度业绩已经出现了亏损,亏损幅度最大可能高达13.4亿元,最小亏损也将近1.3亿元。


免责声明:本网站(山东聊城向日葵视频网站无缝钢管厂www.dianmore.com)刊载的“这家国营钢企第四季度最大可能亏损13.4亿元”等均源于网络,版权归原作者所有,且仅代表原作者观点,本文所载信息仅供参考。转载仅为学习与交流之目的,如无意中侵犯您的合法权益,请及时联系删除。本网站刊登此篇文章并不意味着本站赞同其观点或证实其内容的真实性,向日葵视频网站不对其科学性、严肃性等作任何形式的保证。如果侵犯了您的版权,请尽快联系向日葵视频网站予以撤销,谢谢合作!
请查看相关产品 向日葵色视频在线观看钢管,向日葵色视频在线观看无缝钢管,向日葵色视频在线观看管,无缝钢管厂,向日葵视频污APP下载
咨询热线
13310627581