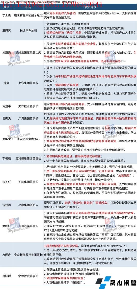
2022年3月5日,第十三届全国人民代表大会第五次会议在北京隆重开幕。期间,多位人大代表和政协委员踊跃建言,对汽车行业的发展提出相关建议。整理发现,多位全国两会代表委员对汽车行业的建言献策中,延长补贴、电池安全、锂资源保供稳价、碳足迹核算、智能网联车发展、汽车芯片等成为关键词。
“芯片”一词在全国两会代表委员的建言中出现频次最高,包括“缺芯问题”和“芯片产业链”两个方面。一是短期优先解决“缺芯问题”。长城汽车总裁王凤英建议,短期优先解决“缺芯”问题,中期完善产业布局,并构建产业人才的引进与培养长期机制,实现长期可持续发展。二是加快推进我国汽车芯片产业链发展。广汽集团董事长曾庆洪建议,加快推动我国汽车芯片产业链发展、完善新能源汽车补贴政策和推动汽车工业软件国产化。
新能源汽车方面,在十三届全国人大五次会议政府工作报告中,关于汽车行业提到“继续支持新能源汽车消费,鼓励地方开展绿色智能家电下乡和以旧换新”。其中奇瑞汽车党委书记、董事长尹同跃建议,工信部等部委重点研究新能源汽车在使用阶段减少碳排放的效果,将它作为鼓励传统车厂转型新能源汽车生产的抓手,从而进一步扩大新能源汽车市场规模。
2022年两会全国两会代表委员聚焦汽车行业的详细内容如下:

免责声明:本网站(山东聊城向日葵视频网站无缝钢管厂www.dianmore.com)刊载的“全国两会代表委员:继续支持新能源汽车消费,推动中国车规级芯片产业发展”等均源于网络,版权归原作者所有,且仅代表原作者观点,本文所载信息仅供参考。转载仅为学习与交流之目的,如无意中侵犯您的合法权益,请及时联系删除。本网站刊登此篇文章并不意味着本站赞同其观点或证实其内容的真实性,向日葵视频网站不对其科学性、严肃性等作任何形式的保证。如果侵犯了您的版权,请尽快联系向日葵视频网站予以撤销,谢谢合作!
请查看相关产品 向日葵色视频在线观看钢管,向日葵色视频在线观看无缝钢管,向日葵色视频在线观看管,无缝钢管厂,向日葵视频污APP下载
咨询热线
13310627581